绵阳市妇幼保健院招聘医师、技师、护士及行后干事

2024.07.29


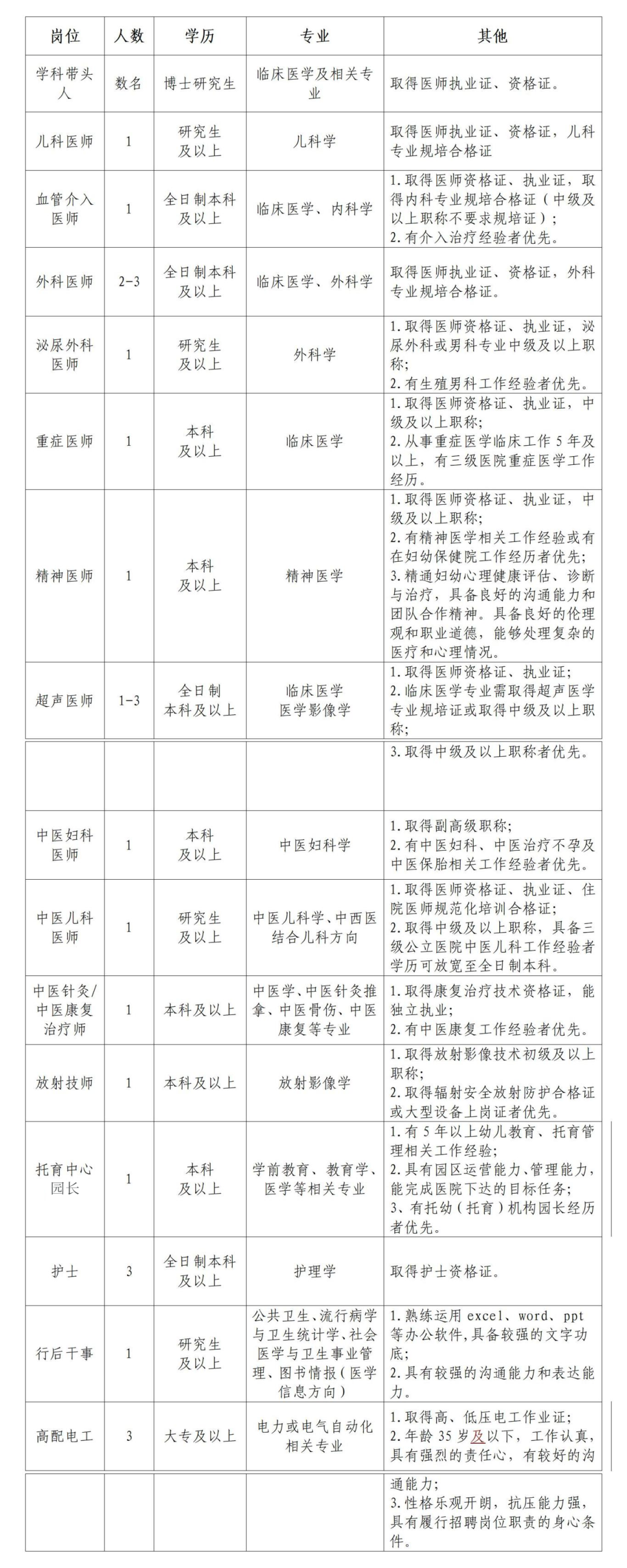
招聘岗位图片

基本条件

(一)具有中华人民共和国国籍;

(二)思想政治素质好,拥护中国共产党领导和社会主义制度,品行端正,遵纪守法;

(三)自愿从事相关工作,作风踏实,吃苦耐劳,甘于奉献,组织纪律观念强;

(四)具备岗位所需的专业、技能和其他条件;

(五)具备正常履行职责的身体条件和心理素质;

(六)符合法律法规的其他条件。

报名须知

请有意报名者于2024年8月1日(星期四)17:00前扫描下方二维码填写绵阳市妇幼保健院(绵阳市儿童医院)应聘信息登记表。(根据报名情况择优通知面试人员)


图片

考核

(一)现场面试时需携带以下材料和证件原件及复印件(2份):

1.个人简历;

2.身份证、毕业证(学位证);

3.学信网上下载个人学历及学籍验证报告1份;

4.岗位要求的相关证明材料。

(二)报名人员应对所提供材料的真实性负责,在招聘的任何环节发现报考者不符合报考条件或弄虚作假的,取消其报考资格或聘用资格,所造成的一切后果由当事人承担。

(三)报名人员须按照本单位通知与安排,在约定时间内完成面试及试岗,根据“双向选择,择优录取”的原则确定拟录用人员。




咨询电话:0816-2357922 (徐老师)

热诚欢迎广大应聘者积极报名



原公告链接以上招聘信息仅转载,具体招聘流程详见公告

更多职位,点击此处,1分钟完成简历,快速求职
用户反馈

北京医脉互通科技有限公司 版权所有 京公网安备11010502021568 京ICP备13043379号-5 ©2005-2014 medlive.cn, all rights reserved

医脉人才-企业服务热线:010-64405225 | 医脉人才邮箱:hr@kingyee.com.cn | 人力资源许可证编号:1101052016646

朝阳区人力资源与社会保障局 投诉举报电话:010-57596212, 010-65090445