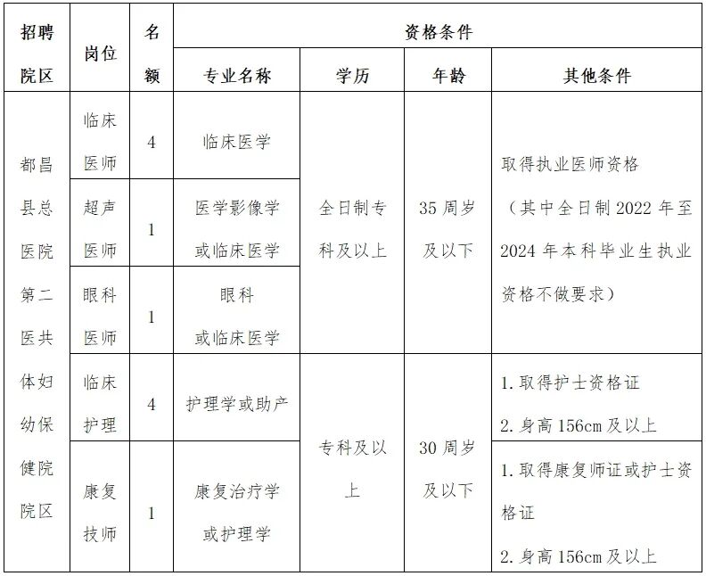
为进一步加强我县医疗卫生单位人才队伍建设,根据业务发展需要,都昌县总医院拟面向社会公开招聘聘用制工作人员,现公告如下:2.遵守宪法和法律,拥护中国共产党的领导和社会主义制度;4.具有岗位所需的任职资格、职业资格、技能要求和身体条件;6.报考人员须年满18周岁,且不超过岗位表中注明的年龄上限。岗位条件的年龄要求,统一计算为18 周岁以上(2006年5月28日以前出生),30周岁及以下(1993年5月28日以后出生),35周岁及以下(1988年5月28日以后出生)。此年龄计算方法适用于本次考试所有环节。3.涉嫌违法违纪正在接受审查的人员和尚未解除党纪、政务等处分的人员;4.在各级公务员、事业单位考试和法律规定的其他国家考试中被认定有严重违纪违规行为尚在禁考期内的人员;7.在读的普通高校全日制非2024届毕业生(在读的全日制非2024届研究生不能以本科及以下学历报考);坚持德才兼备的用人标准和“公开、公平、竞争、择优”的原则,按照“资格准入、公开招聘、考试考核、择优聘用”的方法,通过考试、考核后择优聘用。(一)报名时间:从公告发布之日起至2024年6月7日17:00。现场报名地址:都昌县总医院三楼人力资源部(都昌县广苑路2号);报名邮箱:dcwsj@126.com。(三)咨询电话:0792-5580188 15007026999(一)资格审查:报考人员持本人身份证、毕业证、学位证、学历认证材料(应届生需提供学籍在线验证报告、已获学历的提供学历注册备案表)、资格证进行资格审查。审查时间:2024年6月12-13日。审查地点:都昌县总医院三楼人力资源部。(2)时间地点:2024年6月22日,考试地点另行通知。(3)考试方式:采取“笔试+面试”相结合方式进行(其中取得学士学位全日制本科临床医学生不需笔试,只需参加面试),总分均为100分。①采取“笔试+面试”相结合方式的。笔试总分100分,占总成绩的50%;面试总分100分,占总成绩的50%。总成绩=笔试成绩×(50÷笔试总分)+面试成绩×(50÷面试总分)。②仅采取面试进行的:总分100分,面试成绩即为最终总成绩。参加笔试人员,基础理论及专业知识考试完成后,按招聘名额1:2的比例进入面试,若未达到1:2比例,则全部进入面试,统一安排面试时间。(四)录取方法:总分100分,按总成绩高低排名,顺序录取,总成绩相同者以笔试成绩高者排前。1.本次招聘实行诚信报名、诚信审查制度,贯穿招聘录用全过程,如有不实,成绩一律无效。2.考生在接到录取通知2天内到医院做健康体检,体检不合格者不予聘用,由此出现缺额的,按总成绩排名顺序依次递补;自入职起三个月内,如有辞职等情况,根据医院临床工作需求,按本次招聘总成绩排名顺序依次递补;3.护理人员录取排名最后一位需下乡至第二医共体乡镇卫生院锻炼一年,因此原因放弃者,按顺序递补。4.实行“公示”制度,公示聘用人数、入围名单、成绩单、聘用名单。5.工资待遇按照都昌县总院第二医共体妇幼保健院合同制聘用人员工资待遇规定执行。
附件:都昌县总医院专业技术人员招聘报名表
